Follow us
简体中文
ENGLISH
葡萄牙语
俄文
阿拉伯语
德文
首页
关于JIUYOU.COM九游
公司简介
服务范围
企业文化
荣誉证书
合作伙伴
员工风采
人力资源
产品中心
陆用发电机
高压发电机
JIUYOU.COM九游
特型定制发电机
短轴发电机
AVR介绍
技术研发
技术设备
质量保证
产品选型
应用方案
数据中心
通讯系统
矿山/工业
房地产
租赁市场
军工企业
发电站
养殖业
石油石化
其他
服务支持
技术支持
故障诊断
保修
常见问题
资料下载
新闻资讯
公司新闻
行业新闻
视频资讯
JIUYOU.COM九游
新闻资讯
公司新闻
行业新闻
视频资讯
首页
>
新闻资讯
> 公司新闻
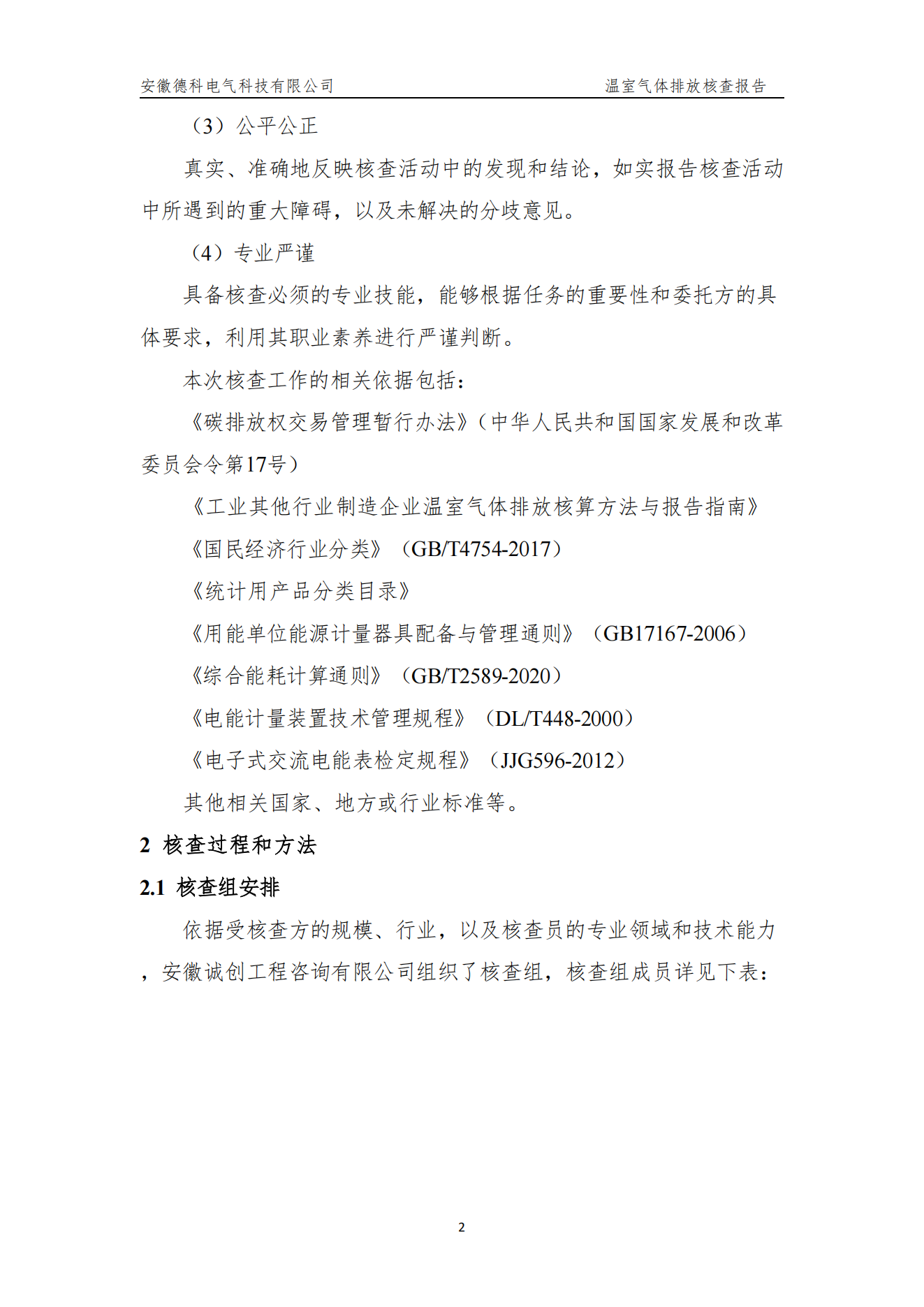
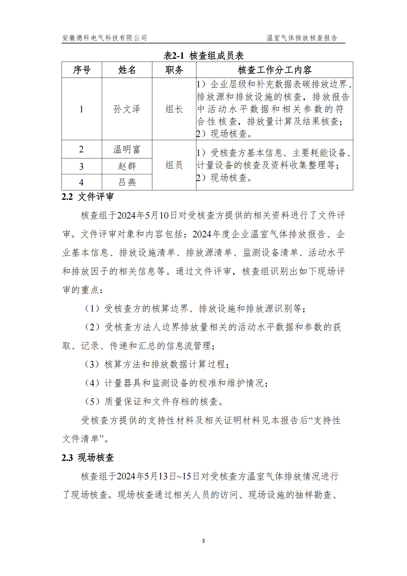
2024年JIUYOU.COM九游电气温室气体排放核查报告
发布时间: 2025-05-27 点击: 554
下一篇:
2024年JIUYOU.COM九游电气产品碳足迹评价报告
上一篇:
JIUYOU.COM九游邀您共襄2025年叶卡捷琳堡国际工业贸易展览会!
首页
关于JIUYOU.COM九游
公司简介
服务范围
企业文化
荣誉证书
合作伙伴
员工风采
人力资源
产品中心
陆用发电机
高压发电机
JIUYOU.COM九游
特型定制发电机
短轴发电机
AVR介绍
技术研发
技术设备
质量保证
产品选型
应用方案
数据中心
通讯系统
矿山/工业
房地产
租赁市场
军工企业
发电站
养殖业
石油石化
其他
服务支持
技术支持
故障诊断
保修
常见问题
资料下载
新闻资讯
公司新闻
行业新闻
视频资讯
JIUYOU.COM九游
语言选择:
简体中文
ENGLISH
葡萄牙语
俄文
阿拉伯语
德文
关于JIUYOU.COM九游
公司简介
服务范围
企业文化
荣誉证书
合作伙伴
员工风采
人力资源
产品中心
陆用发电机
高压发电机
JIUYOU.COM九游
特型定制发电机
短轴发电机
AVR介绍
技术研发
技术设备
质量保证
产品选型
应用方案
数据中心
通讯系统
矿山/工业
房地产
租赁市场
军工企业
发电站
养殖业
石油石化
其他
服务支持
技术支持
故障诊断
保修
常见问题
资料下载
新闻中心
公司新闻
行业新闻
视频资讯
400-880-5328
安徽合肥市庐江高新技术产业开发区苏河路9号 邮编:231500
COPYRIGHT © 2020 JIUYOU.COM九游
皖ICP备12012671号-1
发送
邮件
info@evotecpower.com
邮箱地址
服务
热线
400-880-5328
服务热线
关注
微信
JIUYOU.COM九游微信公众号
顶部
乐竞体育
|
球友会在线
|
BB网页版
|
华体会web版登录入口
|
星空网页版
|
开元官方网页版
|
FH手机版登录入口
|
虎牙官方网页版
|
玩球通平台
|